Office of the Commissioner for Federal Judicial Affairs Canada - Report
The following page has been archived.
Archived Content
Information identified as archived on the Web is for reference, research or recordkeeping purposes. It has not been altered or updated after the date of archiving. Web pages that are archived on the Web are not subject to the Government of Canada Web Standards. As per the Communications Policy of the Government of Canada, you can request alternate formats on the "Contact Us" page.
Commissioner’s Message
As the Commissioner for Federal Judicial Affairs, I am pleased to present the Office’s Departmental Performance Report for 2011-2012. The Office of the Commissioner for Federal Judicial Affairs was created in 1978 under the Judges Act to provide support and services to the federal judiciary and promote the independence of the judiciary. An independent and effective judiciary is fundamental to our system of justice and I am proud of the role our Office plays in supporting that goal.
During the past year our Office continued to provide high quality services to more than 1100 federally appointed judges, as well as to more than 800 pensioners. We provided support and administrative services to the Canadian Judicial Council and its committees. At the request of the Minister of Justice we provided support services to the Judicial Compensation and Benefits Commission and administrative support to the judicial appointments process and the Supreme Court of Canada appointments process.
The following pages describe the activities undertaken in 2011-2012 in furtherance of our mandate and particular steps that we have taken to improve and enhance the services we provide. These include upgrades and improvements to our information technology and information management systems and enhanced business and human resource planning.
I wish to thank all of our staff for their excellent work during the year. Our success depends upon their dedication and professionalism.
William A. Brooks
Commissioner
SECTION I – ORGANIZATIONAL OVERVIEW
1.1 Raison d’être
FJA envisions itself as a unique service provider to the Canadian judiciary, renowned for efficiency, sound management and a good working environment.
Mission Statement
To promote the independence of the federal judiciary in order to maintain the confidence of Canadians in our judicial system.
1.2 Responsibilities
Section 73 of the Judges Act provides for the establishment of an officer, called the Commissioner for Federal Judicial Affairs, who shall have the rank and status of a deputy head of a department. Section 74 sets out the duties and functions of the Commissioner.
The Office of the Commissioner :
- administers Part I of the Judges Act by providing judges of the Federal Court of Appeal, the Federal Court, the Tax Court of Canada and federally appointed judges of provincial and territorial superior courts with salaries, allowances and annuities in accordance with the Judges Act;
- prepares budgetary submissions and provides administrative services to the Canadian Judicial Council; and
- undertakes such other missions as the Minister of Justice may require in connection with any matters falling, by law, within the Minister's responsibilities for the proper functioning of the judicial system in Canada. This includes: the operation of the Judicial Appointments Secretariat; the publication of the Federal Courts Reports;the provision of language training for judges; and the coordination of judicial international cooperation activities.
1.3 Strategic Outcome
FJA seeks to deliver high-quality services to the Canadian Judiciary in order to support and promote judicial independence. In this regard, FJA contributes to the following strategic outcome:
An independent and efficient federal judiciary.
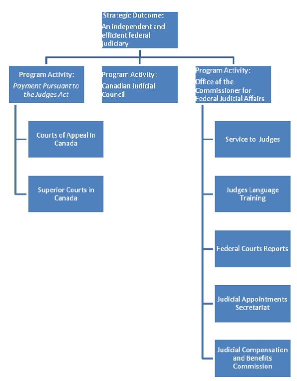
1.4 Program Activity Architecture

1.5 Organizational Priorities
| Priority | Type | Strategic Outcome, Program Activies |
|---|---|---|
Client Services – By providing administrative support services to federally appointed judges, FJA allows judges to fully carry out their judicial mandate. By listening to its clients and monitoring the judicial environment, FJA identifies the judges’ needs, present and future, and effectively adjusts resources and operations to meet them. In the last year a key initiative was a refinement of the performance measurement system to collect and report on operational (program activity) performance. The Client Satisfaction survey was conducted to assess achievement of the strategic outcome as well as levels of client satisfaction with service. Opportunities for improvement and lessons learned were identified. FJA also publishes the Federal Courts Reports (F.C.R.), the official reports of the decisions of the Federal Court and Federal Court of Appeal, thus promoting the better administration of justice and benefitting all Canadians. Over the course of the year, a number of improvements to the publication process were made that will result in improved productivity, efficiency and effectiveness of operations and service delivery. |
Ongoing |
S.O. An independent and efficient judiciary is assured through continuous refinement of service delivery in response to client needs. |
| Priority | Type | Strategic Outcome, Program Activies |
|---|---|---|
Corporate Planning and Reporting – FJA has developed an Integrated Business and Workforce Management Plan which allows for a formal system of corporate policy development, planning, and performance management which integrates Human Resource Planning. In the last year, plans were developed, implemented and monitored to ensure resources were well spent. |
Ongoing |
S.O. An independent and efficient judiciary is assured through effective governance of service delivery. |
| Priority | Type | Strategic Outcome, Program Activies |
|---|---|---|
Information Management and Systems – Maintaining and modernizing FJA’s infrastructure and ensuring the effective management of information are high priorities. In the last fiscal year FJA completed key IT projects for upgrading and securing the infrastructure. Our internet Web site achieved Common Look and Feel (CLFv2) compliance. The main internal operational systems, Human Resource Information System (HRIS) and financial system (Freebalance) and the e-mail and collaboration environment for the judges were all successfully upgraded. Since FJA’s key management information system (Phoenix) is more than 15 years old and is based on a non-mainstream application, FJA ensured its continued availability and made preparations for the future migration of the system to a MS Windows and SQL platform. |
Ongoing |
S.O. An independent and efficient judiciary is assured through a ‘backbone’ of efficient systems. |
| Priority | Type | Strategic Outcome, Program Activies |
|---|---|---|
Security – The goal of the Security initiative is to create a single point of reference for all aspects of security, including physical security of FJA clients, employees, visitors, facilities, data, information and systems. In the last fiscal year key security projects were completed in IT such as the implementation of the Software Patch Management system and the Network Intrusion Prevention System. The draft Departmental Security Plan was also prepared. |
Ongoing |
S.O. An independent and efficient judiciary is assured through the protection of client information and facilities. |
1.6 Risk Analysis
FJA’s environment is complex due in part to the small size of its organization, the range of services it provides (compensation, benefits, language training, legal publishing, etc.) and the large number of clients served. FJA is also one of the only organizations in government with the delicate task of regularly interacting with the three branches of government: legislative for changes to the Judges Act; judicial for a wide range of services; and the executive with respect to managerial and central agency requirements.
With 67 employees, the Office serves more than 1 109 judges, 848 pensioners and survivors, 133 Judicial Advisory Committee members and between 400 and 500 applicants for judicial appointment, and Canadians in general (including members of the judiciary and of the legal profession) through the publication of the Federal Courts Reports. FJA administers a budget in excess of $470 million annually which pays for judges’ salaries, allowances and annuities, relocation and travel expenses as well as covering the costs of running the Office (informatics, training, finance, administration and other related expenses). It provides services to judges including language training. It informs the legal community as well as the general public through the publication of the official reports of the decisions of the Federal Court and the Federal Court of Appeal, the Federal Courts Reports, thus promoting access to justice and ensuring a permanent record of these decisions. FJA also serves the requirements of the Minister of Justice through the operation of the Judicial Appointments Secretariat.
Recognizing this context, FJA has developed a risk profile and actively monitors through its management team external and internal risks. Outlined below are the risks FJA managed in the 2011-12 fiscal year.
External Risks - In general, workload demand for FJA services continues to increase in line with demographic changes in the client base, which brings additional operational demands. Compared to the previous fiscal year, in 2011-12 there was a 0.5% decrease in the number of judges and a 1.3% increase in the number of pensioners in receipt of a pension pursuant to the Judges Act.Requirements also increased for administering the reimbursement of travel and other allowances to federally appointed judges, in the number of participants in the judges language training program, in the number of decisions considered by the Federal Courts Reports and in the number of judges participating in International Cooperation activities. FJA actively monitored and managed risks related to managing additional workload to ensure judges received timely payment of their salaries, allowances and annuities, in accordance with the Act.
Part of the role of FJA is to provide administrative services to the Canadian Judicial Council which has, as part of its mandate, the responsibility for receiving complaints against members of the judiciary. The complexity and volume of complaints have been steadily increasing and accordingly, the resources required for conducting the necessary analysis and review of these files has also been increasing. Complaints could result in inquiries that require substantial resources to ensure that a fair and objective inquiry is undertaken.
FJA must comply with the same central agency expectations and requirements (comptrollership, management and accountability systems, etc.) as do larger departments that enjoy core, specialized resources in the fields of planning, communications, human and financial administration and evaluation. Policy requirements add to existing managerial demands and the extra requirements for internal procedure development and alignment of practices that may be more suitable for a larger department than a small agency. FJA has a small management team and more informal and hands-on day-to-day monitoring and management functions which provides the flexibility and responsiveness required to effectively manage risk in relation to standard processes supporting a client base of federally appointed judges.
FJA also faces challenges in keeping the Federal Courts Reports , which it publishes, up to date with current practices in legal publishing. Publishing practices have changed considerably over the past decade. FJA must keep up with the changing demands and expectations of the modern judicial community and the public in general, as well as with the high volume of decisions now being rendered by the Federal Courts.
Internal Risks – FJA recognizes that it operates within a technology-driven world economy and must meet evolving expectations, including those set by the federal government and the Management Accountability Framework (MAF). The MAF provides a very effective reality check on key areas of risk with respect to information management and technology which are important to the effective administration of service to judges.
From an information management perspective, FJA risks not being able to keep up with advancing technology. Although we have successfully upgraded one of our core applications, substantial work and investment is still necessary in order to ensure that we can provide an efficient and productive service to our clients.
From a human resources perspective the principal risk FJA faces is the loss of expertise and corporate memory from the retirement of long-serving experienced staff. As with most government organizations, short and medium-term retirement of managers and staff members may exacerbate the Office’s vulnerability. Succession plans are being developed as necessary to mitigate this risk.
From a financial perspective, FJA maintains and updates a sophisticated work planning process which defines key initiatives and resource requirements. Financial forecasting and expenditure reporting is actively monitored. Judges are reimbursed their actual and reasonable expenses incurred under the authority of the Judges Act. The work schedules for judges are organized by their Chief Justices based on the caseload before the court and accordingly, the Office has no input or control on the scheduling process. Any forecast of expenses incurred by judges is based on historical trends which can result in fluctuations from the amount of actual expenses incurred.
From an operational perspective, FJA faces the challenge of meeting demand of international programming involving judges. FJA is involved in promoting and facilitating participation by members of the Canadian judiciary in a number of international co-operation projects. FJA regularly receives/hosts international delegations to share its core expertise, for example, FJA and the Department of Justice participated in a joint project with Mexico.
During the fiscal year, the Minister of Justice requested that this office provide administrative support to and coordinate the process for the appointment of two judges to fill vacancies at the Supreme Court of Canada.
The members of the Judicial Compensation and Benefits Commission were appointed in the fall of 2011. Hearings of the submissions were held throughout the winter with the final report due to the Minister of Justice by May 31, 2012. FJA was responsible for the provision of administrative support to the Commission, including operating the Commission secretariat as well as providing data and statistics to the members.
Support for both the Supreme Court of Canada process and the Judicial Compensation and Benefits Commission was provided by FJA from existing financial resources.
1.7 Summary of Performance
2011–12 Financial Resources ($ )
| Planned Spending | Total Authorities* | Actual Spending* |
|---|---|---|
* Excludes amount deemed appropriated to Shared Services Canada, if applicable. | ||
| $462 582 895 | $471 848 717 | $471 183 153 |
At the outset of the 2011-2012 fiscal year, FJA’s planned spending was $462.6 million. Through Main Estimates, Supplementary Estimates and other adjustments to the statutory expenditures,FJA was allocated $471.8 million and the actual spending was $471.2 million.
2011–12 Human Resources (FTEs)
| Planned | Actual | Difference |
|---|---|---|
| 73 | 67 | 6 |
The decrease in the number of FTEs is primarily due to the departure of some employees whose positions were either abolished or not filled, and whose duties were amalgamated or delegated to other employees.
Progress Toward Strategic Outcome
| Performance Indicators | Targets | 2011-12 Performance |
|---|---|---|
Independent Judiciary – Judges’ view on the contribution of the Office to judicial independence by providing high-quality services. |
90% of judges satisfied with the administration of the judiciary and feel it effectively contributes to their independence. |
91% of judges were satisfied with the services provided by FJA. Generally, satisfaction scores were consistently high across all FJA service areas. With respect to the strategic outcome, 83% of survey respondents rated the Office as excellent or good in supporting and promoting judicial independence by providing quality services to federally appointed judges. |
Efficient Judiciary – Compliance with service standards for efficient delivery of service |
90% compliance with established service standards. |
Each FJA unit collects information to demonstrate performance against standards for efficient delivery of service. Overall, the target of 90% compliance with these standards was fully met. |
Summary of Achievements Against Priorities
- Client Services:FJA continued to provide high levels of service to clients in terms of core services such as payment of judges’ salaries, allowances and annuities. A Client Satisfaction Survey conducted in 2011 showed a 91% satisfaction level. The Federal Courts Reports Client Satisfaction Survey, also conducted in 2011, revealed that its users are satisfied that their needs are being met.
- Corporate Planning: In the recent Management Accountability Framework (MAF) process,FJA received a rating of “strong” under the measure of Effectiveness of the Corporate Management Structure. This measure assessed both the Corporate Planning and Governance Structure of the organization.
- Information Management and Systems:Information Technology was sustained at a high level of availability and quality of operation, and various upgrading initiatives were undertaken. Although work has progressed, the recent MAF assessment indicated that FJA needed further work in implementing an information management strategy. Consultants were engaged to assist in establishing a three-year plan for the implementation of an Information Management solution. Priorities have been indentified and the department is proceeding with implementation as resources permit.
- Security: Work progressed to upgrade security through enhancements in software and the network intrusion system. Training and awareness was provided to departmental staff through activities conducted during the Security Awareness Week. Although FJA is compliant with the Government Security Policy and fully meets the Security policy, the MAF assessment indicated that additional work is required to meet the requirements of the MITS (Management of Information Technology Security) and, therefore, rated this area as “attention required”. Further progress was also achieved in a draft Departmental Security Plan being prepared.
| Program Activity | 2010-11 Actual Spending |
2011-12 ($ ) | Alignment to Government of Canada Outcomes | |||
|---|---|---|---|---|---|---|
| Main Estimates |
Planned Spending |
Total Authorities* |
Actual Spending* | |||
* Excludes amount deemed appropriated to Shared Services Canada, if applicable. | ||||||
| Payments Pursuant to the Judges Act | $429 | $452 | $452 | $460 | $460 | Safe and Secure Communities |
| Canadian Judicial Council | $2 | $2 | $2 | $2 | $2 | Safe and Secure Communities |
| Federal Judicial Affairs | $8 | $8 | $8 | $9 | $8 | Safe and Secure World Through International Cooperation. |
| Total Planned Spending | $438 | $462 | $462 | $471 | $470 | |
| Program Activity | 2010-11 Actual Spending |
2011-12 ($ ) | Alignment to Government of Canada Outcomes | |||
|---|---|---|---|---|---|---|
| Main Estimates |
Planned Spending |
Total Authorities* |
Actual Spending* | |||
* Excludes amount deemed appropriated to Shared Services Canada, if applicable. | ||||||
| Internal Services | $1 | $1 | $1 | $1 | $1 | |
During 2011-12 the Office of the Commissioner for Federal Judicial Affairs considered the environmental effects of initiatives subject to the Cabinet Directive on the Environmental Assessment of Policy, Plan and Program Proposals. Through the strategic environmental assessments process, departmental initiatives were found to have had a positive environmental effect on goals and targets in Theme IV-Shrinking the Environmental Footprint-Beginning with Government.
The existing Virtual Servers Environment was able to provide the needed increased capacity to support new applications and IT Services without additional physical servers and associated negative environmental impacts.
1.8 Expenditure Profile

The total spending for the department shows a continual increase over the planning period. This increase is as a result of a provision in the Judges Act which allows for an annual increase in salaries to judges based on the Industrial Aggregate, an increase in overall travel expenses incurred by judges as well as an increase in the number of pensioners receiving benefits under the Judges Act.
1.9 Estimates by Vote
For information on our organizational votes and/or statutory expenditures, please see the Public Accounts of Canada 2011(Volume II). An electronic version of the Public Accounts is available on the Public Works and Government Services Canada website.
- Date modified: